We would like to seek funding of 50 ETH to continue develop archives.wtf as the main archive center of Nouns DAO over the next 6 months (June '23 - Nov '23). Our focus is to develop supporting features & public goods tools that could enhance community's contribution, engagement and effort towards the platform that will bring great values and benefits for the DAO and its ecosystem.
Prop Structure & Framework
This is our revised proposal in response to community feedbacks and concerns.
On December 3rd, we were funded of 32.28 ETH ($42K) to build an archive center which stores & display all media contents of Nouns DAO's projects & artworks and all the memes proliferations. It serves as the central repository for storing and displaying all data such as ;
There is so much great Nouns content scattered across different platforms that went by everyday in our ecosystem. We aim to solve this by providing a central platform where all Nouns-related content all in one place and make it easier for everyone to find it.
In the past 4 months we have ;
Feedbacks from the communities
Feedbacks from Prop 270 (defeated)
Website Enhancement & Features
Proliferation
Maintenance & Sustainability
For Website Enhancement & Features ;
1. Community archive submission
2. Permanent storage media uploader
3. Archivist/Contributor Leaderboard
4. Feed
Utilising a simplified and condensed data feed can be more efficient than navigating through an entire website for the required information, making data feed crucial for individual use cases. That is why we're adding feed as a new feature, to make it easier for you to access the data you need and achieve your goals more efficiently.
We will provide a few types of feed for the main & sub-category pages ;
The data we have gathered can be utilised by everyone in the ecosystem for their own unique purposes. For instance, a mini companion app can directly use the JSON feed to list all proposals in NSFW Small Grants.
For Proliferation Plan ;
1. Publications - Nouns Archive '23
2. Nouns Zines
3. Prop House Round - Nouns Archive
For Maintenance & Sustainability ;
1. Data Permanence & Sustainability
2. Checklist ( to be archived )
3. Analytics
We believe data transparency is important for the DAO & community. We are using Vercel's Web Analytics to get detailed insights. It provides in-depth information about your website's visitors, new metrics like top pages, top referrers, and demographics including information on countries, operating systems, and browsers.
As of 29th March - 29th April 2023,
What to expect over the next 6 months?
50 ETH to fund development of archives.wtf over the next 6 months (May '23-Oct '23).
42 ETH ; Data, Development and Marketing
8 ETH ; for OpEx including infra, tooling, bounties
Funds will be received by the Nouns Archive multi-sig (3/4) and then released via stream with the following signers ;
Voadz
Nero One
Joel Cares
Maty
Multisig address ; 0xdd7e4d8A5FEF6702F7e9C5B45dB440ba7a6e00c0
Thank you for reading! ⌐◨-◨






















We would like to seek funding of 50 ETH to continue develop archives.wtf as the main archive center of Nouns DAO over the next 6 months (June '23 - Nov '23). Our focus is to develop supporting features & public goods tools that could enhance community's contribution, engagement and effort towards the platform that will bring great values and benefits for the DAO and its ecosystem.
Prop Structure & Framework
This is our revised proposal in response to community feedbacks and concerns.
On December 3rd, we were funded of 32.28 ETH ($42K) to build an archive center which stores & display all media contents of Nouns DAO's projects & artworks and all the memes proliferations. It serves as the central repository for storing and displaying all data such as ;
There is so much great Nouns content scattered across different platforms that went by everyday in our ecosystem. We aim to solve this by providing a central platform where all Nouns-related content all in one place and make it easier for everyone to find it.
In the past 4 months we have ;
Feedbacks from the communities
Feedbacks from Prop 270 (defeated)
Website Enhancement & Features
Proliferation
Maintenance & Sustainability
For Website Enhancement & Features ;
1. Community archive submission
2. Permanent storage media uploader
3. Archivist/Contributor Leaderboard
4. Feed
Utilising a simplified and condensed data feed can be more efficient than navigating through an entire website for the required information, making data feed crucial for individual use cases. That is why we're adding feed as a new feature, to make it easier for you to access the data you need and achieve your goals more efficiently.
We will provide a few types of feed for the main & sub-category pages ;
The data we have gathered can be utilised by everyone in the ecosystem for their own unique purposes. For instance, a mini companion app can directly use the JSON feed to list all proposals in NSFW Small Grants.
For Proliferation Plan ;
1. Publications - Nouns Archive '23
2. Nouns Zines
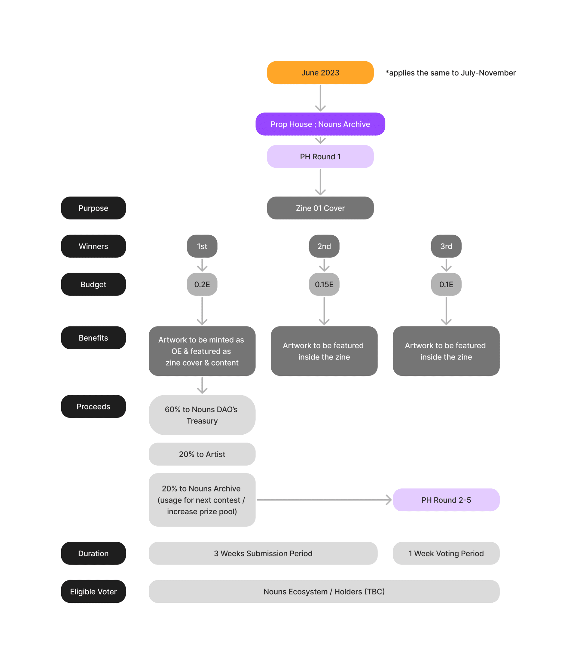
3. Prop House Round - Nouns Archive
For Maintenance & Sustainability ;
1. Data Permanence & Sustainability
2. Checklist ( to be archived )
3. Analytics
We believe data transparency is important for the DAO & community. We are using Vercel's Web Analytics to get detailed insights. It provides in-depth information about your website's visitors, new metrics like top pages, top referrers, and demographics including information on countries, operating systems, and browsers.
As of 29th March - 29th April 2023,
What to expect over the next 6 months?
50 ETH to fund development of archives.wtf over the next 6 months (May '23-Oct '23).
42 ETH ; Data, Development and Marketing
8 ETH ; for OpEx including infra, tooling, bounties
Funds will be received by the Nouns Archive multi-sig (3/4) and then released via stream with the following signers ;
Voadz
Nero One
Joel Cares
Maty
Multisig address ; 0xdd7e4d8A5FEF6702F7e9C5B45dB440ba7a6e00c0
Thank you for reading! ⌐◨-◨





















